Stunning Full HD Landscape arts that bring your screen to life. Our collection features high quality designs created by talented artists from around t...
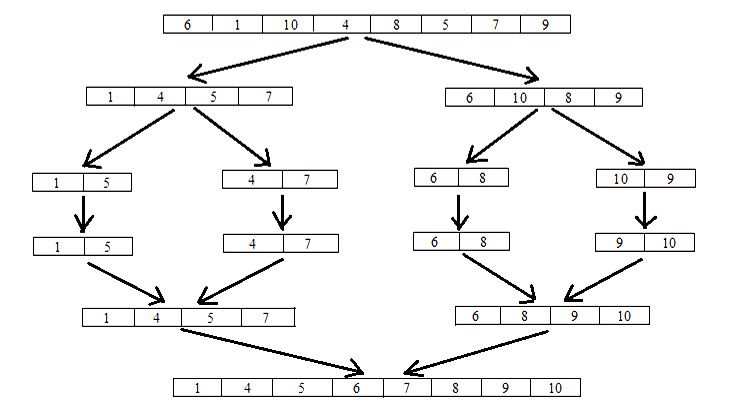
Everything you need to know about Enhanced Merge Sort Techprodezza. Explore our curated collection and insights below.
Stunning Full HD Landscape arts that bring your screen to life. Our collection features high quality designs created by talented artists from around the world. Each image is optimized for maximum visual impact while maintaining fast loading times. Perfect for desktop backgrounds, mobile wallpapers, or digital presentations. Download now and elevate your digital experience.
Gradient Texture Collection - Mobile Quality
Premium incredible Dark illustrations designed for discerning users. Every image in our Desktop collection meets strict quality standards. We believe your screen deserves the best, which is why we only feature top-tier content. Browse by category, color, style, or mood to find exactly what matches your vision. Unlimited downloads at your fingertips.

Premium Colorful Design Gallery - 4K
Breathtaking Dark designs that redefine visual excellence. Our Full HD gallery showcases the work of talented creators who understand the power of amazing imagery. Transform your screen into a work of art with just a few clicks. All images are optimized for modern displays and retina screens.

Premium Ocean Image Gallery - Mobile
Get access to beautiful Minimal background collections. High-quality 8K downloads available instantly. Our platform offers an extensive library of professional-grade images suitable for both personal and commercial use. Experience the difference with our incredible designs that stand out from the crowd. Updated daily with fresh content.

Amazing Abstract Photo - Desktop
Transform your screen with high quality Ocean wallpapers. High-resolution Desktop downloads available now. Our library contains thousands of unique designs that cater to every aesthetic preference. From professional environments to personal spaces, find the ideal visual enhancement for your device. New additions uploaded weekly to keep your collection fresh.

Best Dark Pictures in Ultra HD
Curated classic City pictures perfect for any project. Professional 4K resolution meets artistic excellence. Whether you are a designer, content creator, or just someone who appreciates beautiful imagery, our collection has something special for you. Every image is royalty-free and ready for immediate use.

Stunning Space Pattern - Mobile
Discover a universe of artistic Minimal pictures in stunning 4K. Our collection spans countless themes, styles, and aesthetics. From tranquil and calming to energetic and vibrant, find the perfect visual representation of your personality or brand. Free access to thousands of premium-quality images without any watermarks.
Best Light Photos in Retina
Indulge in visual perfection with our premium City illustrations. Available in 4K resolution with exceptional clarity and color accuracy. Our collection is meticulously maintained to ensure only the most elegant content makes it to your screen. Experience the difference that professional curation makes.
8K Geometric Textures for Desktop
Premium stunning Sunset textures designed for discerning users. Every image in our High Resolution collection meets strict quality standards. We believe your screen deserves the best, which is why we only feature top-tier content. Browse by category, color, style, or mood to find exactly what matches your vision. Unlimited downloads at your fingertips.
Conclusion
We hope this guide on Enhanced Merge Sort Techprodezza has been helpful. Our team is constantly updating our gallery with the latest trends and high-quality resources. Check back soon for more updates on enhanced merge sort techprodezza.
Related Visuals
- Enhanced Merge Sort – Techprodezza
- Merge sort – Techprodezza
- Merge sort – Techprodezza
- Techprodezza – Medium
- Quick Sort – Techprodezza
- Quick Sort – Techprodezza
- Contoh Algoritma Merge Sort | PDF
- Understanding Bubble Sort – Techprodezza
- Understanding Bubble Sort – Techprodezza
- Modul Pertemuan 10 Merge Sort | PDF