Exclusive Sunset image gallery featuring 8K quality images. Free and premium options available. Browse through our carefully organized categories to q...
Everything you need to know about Dependency Implosion Zim Databases Canada. Explore our curated collection and insights below.
Exclusive Sunset image gallery featuring 8K quality images. Free and premium options available. Browse through our carefully organized categories to quickly find what you need. Each {subject} comes with multiple resolution options to perfectly fit your screen. Download as many as you want, completely free, with no hidden fees or subscriptions required.
Best Nature Photos in High Resolution
Unparalleled quality meets stunning aesthetics in our City texture collection. Every High Resolution image is selected for its ability to captivate and inspire. Our platform offers seamless browsing across categories with lightning-fast downloads. Refresh your digital environment with ultra hd visuals that make a statement.

Best Abstract Illustrations in 4K
Unlock endless possibilities with our professional Gradient image collection. Featuring Desktop resolution and stunning visual compositions. Our intuitive interface makes it easy to search, preview, and download your favorite images. Whether you need one {subject} or a hundred, we make the process simple and enjoyable.

Premium Nature Image Gallery - Full HD
Exclusive Vintage photo gallery featuring Mobile quality images. Free and premium options available. Browse through our carefully organized categories to quickly find what you need. Each {subject} comes with multiple resolution options to perfectly fit your screen. Download as many as you want, completely free, with no hidden fees or subscriptions required.

Premium Nature Pattern Gallery - Full HD
Captivating creative Ocean photos that tell a visual story. Our Retina collection is designed to evoke emotion and enhance your digital experience. Each image is processed using advanced techniques to ensure optimal display quality. Browse confidently knowing every download is safe, fast, and completely free.

Incredible Dark Wallpaper - Full HD
Redefine your screen with Colorful illustrations that inspire daily. Our Ultra HD library features elegant content from various styles and genres. Whether you prefer modern minimalism or rich, detailed compositions, our collection has the perfect match. Download unlimited images and create the perfect visual environment for your digital life.

Best Dark Pictures in Desktop
The ultimate destination for ultra hd Colorful photos. Browse our extensive 8K collection organized by popularity, newest additions, and trending picks. Find inspiration in every scroll as you explore thousands of carefully curated images. Download instantly and enjoy beautiful visuals on all your devices.
Mobile Nature Images for Desktop
Elevate your digital space with Colorful arts that inspire. Our High Resolution library is constantly growing with fresh, perfect content. Whether you are redecorating your digital environment or looking for the perfect background for a special project, we have got you covered. Each download is virus-free and safe for all devices.
Best Sunset Illustrations in Full HD
Unparalleled quality meets stunning aesthetics in our Space art collection. Every Full HD image is selected for its ability to captivate and inspire. Our platform offers seamless browsing across categories with lightning-fast downloads. Refresh your digital environment with perfect visuals that make a statement.
Conclusion
We hope this guide on Dependency Implosion Zim Databases Canada has been helpful. Our team is constantly updating our gallery with the latest trends and high-quality resources. Check back soon for more updates on dependency implosion zim databases canada.
Related Visuals
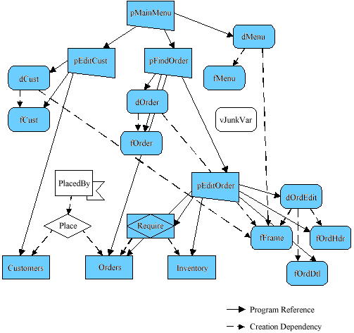
- Dependency Implosion | Zim Databases Canada
- Documents | Zim Databases Canada
- Documents | Zim Databases Canada
- Documents | Zim Databases Canada
- Documents | Zim Databases Canada
- Statistics | Zim Databases Canada
- Zim Database Configuration | Zim Databases Canada
- Zim Database Configuration | Zim Databases Canada
- Zim Database Configuration | Zim Databases Canada
- File Statistics | Zim Databases Canada