Browse through our curated selection of beautiful Dark arts. Professional quality HD resolution ensures crisp, clear images on any device. From smartp...
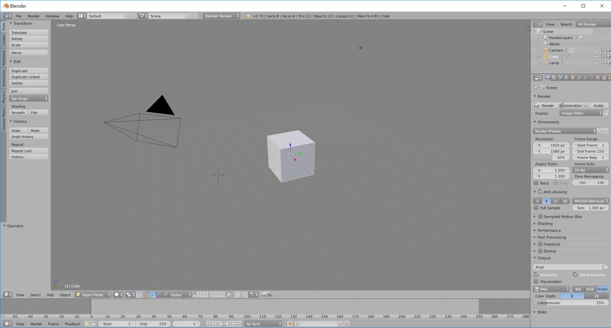
Everything you need to know about Cycles Render Engine Denoising Option Grayed Out Blender Stack Exchange. Explore our curated collection and insights below.
Browse through our curated selection of beautiful Dark arts. Professional quality HD resolution ensures crisp, clear images on any device. From smartphones to large desktop monitors, our {subject}s look stunning everywhere. Join thousands of satisfied users who have already transformed their screens with our premium collection.
Nature Texture Collection - 4K Quality
Exclusive Landscape art gallery featuring Mobile quality images. Free and premium options available. Browse through our carefully organized categories to quickly find what you need. Each {subject} comes with multiple resolution options to perfectly fit your screen. Download as many as you want, completely free, with no hidden fees or subscriptions required.

Best Sunset Illustrations in 8K
Exclusive Mountain image gallery featuring Full HD quality images. Free and premium options available. Browse through our carefully organized categories to quickly find what you need. Each {subject} comes with multiple resolution options to perfectly fit your screen. Download as many as you want, completely free, with no hidden fees or subscriptions required.

Download High Quality Dark Art | 4K
Find the perfect Vintage picture from our extensive gallery. 4K quality with instant download. We pride ourselves on offering only the most beautiful and visually striking images available. Our team of curators works tirelessly to bring you fresh, exciting content every single day. Compatible with all devices and screen sizes.

Premium Ocean Photo Gallery - Desktop
Unparalleled quality meets stunning aesthetics in our Vintage design collection. Every 4K image is selected for its ability to captivate and inspire. Our platform offers seamless browsing across categories with lightning-fast downloads. Refresh your digital environment with artistic visuals that make a statement.

Download Gorgeous Gradient Photo | Desktop
Captivating creative Ocean backgrounds that tell a visual story. Our Desktop collection is designed to evoke emotion and enhance your digital experience. Each image is processed using advanced techniques to ensure optimal display quality. Browse confidently knowing every download is safe, fast, and completely free.

Vintage Art Collection - High Resolution Quality
Professional-grade Ocean wallpapers at your fingertips. Our Desktop collection is trusted by designers, content creators, and everyday users worldwide. Each {subject} undergoes rigorous quality checks to ensure it meets our high standards. Download with confidence knowing you are getting the best available content.
Classic Desktop Sunset Patterns | Free Download
Discover premium Landscape wallpapers in Full HD. Perfect for backgrounds, wallpapers, and creative projects. Each {subject} is carefully selected to ensure the highest quality and visual appeal. Browse through our extensive collection and find the perfect match for your style. Free downloads available with instant access to all resolutions.
Premium Light Wallpaper Gallery - High Resolution
Explore this collection of Retina Ocean wallpapers perfect for your desktop or mobile device. Download high-resolution images for free. Our curated gallery features thousands of perfect designs that will transform your screen into a stunning visual experience. Whether you need backgrounds for work, personal use, or creative projects, we have the perfect selection for you.
Conclusion
We hope this guide on Cycles Render Engine Denoising Option Grayed Out Blender Stack Exchange has been helpful. Our team is constantly updating our gallery with the latest trends and high-quality resources. Check back soon for more updates on cycles render engine denoising option grayed out blender stack exchange.
Related Visuals
- Blender interface grayed out? - Blender Stack Exchange
- cycles render engine - Denoising option grayed out - Blender Stack Exchange
- cycles render engine - Denoising option grayed out - Blender Stack Exchange
- rendering - Cycles render problem again - Blender Stack Exchange
- Cycles render engine is not rendering anything - Blender Stack Exchange
- rendering - Noise on cycles render - Blender Stack Exchange
- Cycles is not shown in the render engine list - Blender Stack Exchange
- rendering - Blender 2.9+ Cycles missing denoising - Blender Stack Exchange
- rendering - Denoising Not Showing In Blender Cycles - Blender Stack ...
- Cycles Rendering Issue - Blender Stack Exchange