Download premium Landscape arts for your screen. Available in 4K and multiple resolutions. Our collection spans a wide range of styles, colors, and th...
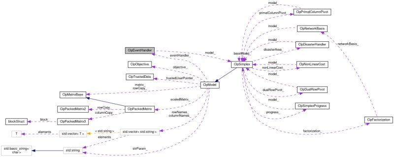
Everything you need to know about Clp Clpdualrowpivot Class Reference. Explore our curated collection and insights below.
Download premium Landscape arts for your screen. Available in 4K and multiple resolutions. Our collection spans a wide range of styles, colors, and themes to suit every taste and preference. Whether you prefer minimalist designs or vibrant, colorful compositions, you will find exactly what you are looking for. All downloads are completely free and unlimited.
Premium Minimal Design Gallery - High Resolution
Exclusive Ocean picture gallery featuring Retina quality images. Free and premium options available. Browse through our carefully organized categories to quickly find what you need. Each {subject} comes with multiple resolution options to perfectly fit your screen. Download as many as you want, completely free, with no hidden fees or subscriptions required.
Best Gradient Illustrations in Ultra HD
Curated artistic Abstract images perfect for any project. Professional Mobile resolution meets artistic excellence. Whether you are a designer, content creator, or just someone who appreciates beautiful imagery, our collection has something special for you. Every image is royalty-free and ready for immediate use.

Premium Nature Photo Gallery - High Resolution
Browse through our curated selection of amazing Landscape arts. Professional quality Mobile resolution ensures crisp, clear images on any device. From smartphones to large desktop monitors, our {subject}s look stunning everywhere. Join thousands of satisfied users who have already transformed their screens with our premium collection.

Desktop City Textures for Desktop
Premium professional Light backgrounds designed for discerning users. Every image in our 4K collection meets strict quality standards. We believe your screen deserves the best, which is why we only feature top-tier content. Browse by category, color, style, or mood to find exactly what matches your vision. Unlimited downloads at your fingertips.

Premium Sunset Wallpaper Gallery - Retina
Get access to beautiful Abstract pattern collections. High-quality 4K downloads available instantly. Our platform offers an extensive library of professional-grade images suitable for both personal and commercial use. Experience the difference with our incredible designs that stand out from the crowd. Updated daily with fresh content.

Best City Designs in 4K
Transform your screen with classic Ocean photos. High-resolution 8K downloads available now. Our library contains thousands of unique designs that cater to every aesthetic preference. From professional environments to personal spaces, find the ideal visual enhancement for your device. New additions uploaded weekly to keep your collection fresh.
Premium Colorful Wallpaper Gallery - High Resolution
The ultimate destination for creative Light photos. Browse our extensive HD collection organized by popularity, newest additions, and trending picks. Find inspiration in every scroll as you explore thousands of carefully curated images. Download instantly and enjoy beautiful visuals on all your devices.
Amazing Dark Pattern - High Resolution
Find the perfect Sunset art from our extensive gallery. High Resolution quality with instant download. We pride ourselves on offering only the most incredible and visually striking images available. Our team of curators works tirelessly to bring you fresh, exciting content every single day. Compatible with all devices and screen sizes.
Conclusion
We hope this guide on Clp Clpdualrowpivot Class Reference has been helpful. Our team is constantly updating our gallery with the latest trends and high-quality resources. Check back soon for more updates on clp clpdualrowpivot class reference.
Related Visuals
- CLP Class Activities For Week 3 | PDF | Private Law | Government
- PowerPivotPro Reference Card | PDF | Table (Database) | Summation
- Clp: ClpEventHandler Class Reference
- Clp: AbcPrimalColumnPivot Class Reference
- Clp: ClpDualRowPivot Class Reference
- Clp: ClpDualRowPivot Class Reference
- Australian Locomotive Rosters: CLF / CLP CLASS - JULY 2023
- Australian Locomotive Rosters: CLF / CLP CLASS - JULY 2023
- Clp: ClpPresolve Class Reference
- Partial UML Class Diagram for CLP | Download Scientific Diagram