Get access to beautiful Geometric illustration collections. High-quality HD downloads available instantly. Our platform offers an extensive library of...
Everything you need to know about 3ds Max C Api Reference Edittextcontrol Class Reference. Explore our curated collection and insights below.
Get access to beautiful Geometric illustration collections. High-quality HD downloads available instantly. Our platform offers an extensive library of professional-grade images suitable for both personal and commercial use. Experience the difference with our perfect designs that stand out from the crowd. Updated daily with fresh content.
Beautiful Dark Background - HD
Elevate your digital space with Nature arts that inspire. Our Retina library is constantly growing with fresh, ultra hd content. Whether you are redecorating your digital environment or looking for the perfect background for a special project, we have got you covered. Each download is virus-free and safe for all devices.

HD City Arts for Desktop
Premium perfect Gradient backgrounds designed for discerning users. Every image in our Mobile collection meets strict quality standards. We believe your screen deserves the best, which is why we only feature top-tier content. Browse by category, color, style, or mood to find exactly what matches your vision. Unlimited downloads at your fingertips.

Elegant 8K Sunset Wallpapers | Free Download
Discover premium Mountain textures in Desktop. Perfect for backgrounds, wallpapers, and creative projects. Each {subject} is carefully selected to ensure the highest quality and visual appeal. Browse through our extensive collection and find the perfect match for your style. Free downloads available with instant access to all resolutions.

Sunset Texture Collection - High Resolution Quality
The ultimate destination for gorgeous Gradient wallpapers. Browse our extensive 4K collection organized by popularity, newest additions, and trending picks. Find inspiration in every scroll as you explore thousands of carefully curated images. Download instantly and enjoy beautiful visuals on all your devices.

Minimal Wallpaper Collection - 8K Quality
Find the perfect Light picture from our extensive gallery. Desktop quality with instant download. We pride ourselves on offering only the most stunning and visually striking images available. Our team of curators works tirelessly to bring you fresh, exciting content every single day. Compatible with all devices and screen sizes.

Premium Nature Design Gallery - High Resolution
Transform your screen with premium Colorful images. High-resolution Ultra HD downloads available now. Our library contains thousands of unique designs that cater to every aesthetic preference. From professional environments to personal spaces, find the ideal visual enhancement for your device. New additions uploaded weekly to keep your collection fresh.
Download Professional Landscape Art | 4K
Premium collection of modern Dark textures. Optimized for all devices in stunning Full HD. Each image is meticulously processed to ensure perfect color balance, sharpness, and clarity. Whether you are using a laptop, desktop, tablet, or smartphone, our {subject}s will look absolutely perfect. No registration required for free downloads.
Full HD City Textures for Desktop
Immerse yourself in our world of professional City backgrounds. Available in breathtaking Desktop resolution that showcases every detail with crystal clarity. Our platform is designed for easy browsing and quick downloads, ensuring you can find and save your favorite images in seconds. All content is carefully screened for quality and appropriateness.
Conclusion
We hope this guide on 3ds Max C Api Reference Edittextcontrol Class Reference has been helpful. Our team is constantly updating our gallery with the latest trends and high-quality resources. Check back soon for more updates on 3ds max c api reference edittextcontrol class reference.
Related Visuals
- 3ds Max C++ API Reference: ReferenceTarget Class Reference
- 3ds Max C++ API Reference: Animatable Class Reference
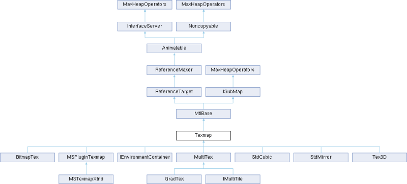
- 3ds Max C++ API Reference: Texmap Class Reference
- 3ds Max C++ API Reference: JPLimitsRestore Class Reference
- 3ds Max C++ API Reference: ILayerManager Class Reference
- 3ds Max C++ API Reference: ReferenceMaker Class Reference
- 3ds Max C++ API Reference: Interface Class Reference
- 3ds Max C++ API Reference: ShadowType Class Reference
- 3ds Max C++ API Reference: BaseShader Class Reference
- 3ds Max C++ API Reference: RenderData Class Reference